大阪市住之江区に『ラ・ムー南港店』が2026年10月に新設予定です。
ラ・ムー南港店は、「いつオープン?」「どこにできる?」と、住之江区の新しいスーパーオープン情報として注目されています。
大規模小売店舗立地法に基づく届出では「大規模小売店舗を新設する日」は2026年10月3日とされています(実際のオープン日とは異なる場合があります)。
南港エリアへの新たな出店計画として、今後の正式オープン日やチラシ公開時期にも関心が集まります。
ディスカウントスーパーとして、24時間営業や低価格商品、惣菜コーナーなどにも注目が集まりそうです。
筆者についてはこちらをご覧ください。
ラ・ムー南港店はいつオープン?どこにできる?
『ラ・ムー南港店』は、2026年10月3日に大阪市住之江区南港北二丁目にオープン予定です。
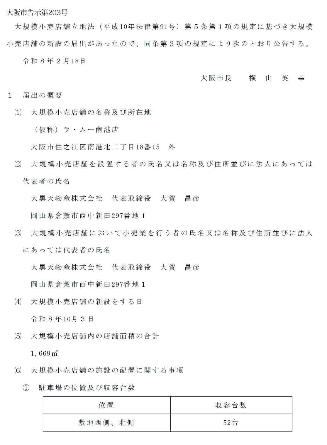
大阪市が公告した大規模小売店舗立地法に基づく届出では、所在地は大阪市住之江区南港北二丁目18番15外、届出上の「大規模小売店舗を新設する日」は2026年10月3日とされています。なお、この日付は届出上の新設予定日であり、実際のオープン日とは異なる場合があります。

出典:大阪市『大規模小売店舗立地法第5条第1項の規定による新設の届出に対する公告((仮称)ラ・ムー南港店)』(公告日:令和8年2月18日/届出年月日:令和8年2月2日)
ラ・ムーの特売チラシを見逃さず、お得にお買い物を楽しみたい方は、あわせて人気商品もチェックしてみてください。
👉 ラ・ムーのおすすめ商品まとめ もチェック
基本情報(所在地・営業時間など)
| 店舗名 | ラ・ムー南港店 |
| 所在地 | 大阪市住之江区南港北二丁目18番15 外 |
| 新設予定日(届出) | 2026年10月3日 |
| 営業時間(届出) | 24時間営業 |
| 店舗面積 | 1,669㎡ |
| 駐車場 | 52台 |
| 駐輪場 | 76台(うち原付4台) |
| 荷さばき施設 | 112㎡ |
| アクセス | 📍 Googleマップで確認する |
スポンサーリンク
ラ・ムー南港店のチラシ・特売情報|最新セールを随時更新


チラシは公式サイトから確認できる場合があります。店舗検索はこちら
新店舗オープン時はセールが行われることも
ラ・ムーのおすすめ商品が気になる方はこちら
👉 ラ・ムーおすすめ商品10選をチェックする
ラ・ムーでは、オープンにあわせてセールイベントが開催される場合があります。
※特売チラシが公開されるかどうかは時期・店舗により異なります。情報が確認でき次第、当記事にも追記します。
店内には、大黒天物産が手がける人気惣菜コーナー「PAKUPAKU(パクパク)」が設置される場合があり、100円たこ焼きや198円弁当などの低価格グルメが注目されます。
※記事執筆時点では、チラシ情報は公式サイト・チラシ配信サイトともに未確認です。公開が確認でき次第、追記します。
アクセス情報と地図
ラ・ムー南港店へのアクセス方法や周辺位置をまとめます。来店前の参考としてご活用ください。
🚉 最寄駅・公共交通機関
現時点で、大規模小売店舗立地法に基づく届出資料および公式情報では、最寄駅・路線バス等の公共交通機関に関する記載は確認できていません。
※公共交通でのアクセス情報が確認でき次第、追記します。
🚗 車でのアクセス・駐車場
駐車場は52台分が届出されています。資料では、駐車場は敷地西側・北側に配置され、出入口は西側に入口1か所、出口1か所の計2か所とされています。
スポンサーリンク
求人情報|ラ・ムー南港店
現在、ラ・ムー南港店に関する求人情報は確認できていません。
まとめ|オープンが楽しみなラ・ムー南港店
『ラ・ムー南港店』は、大阪市住之江区南港北二丁目18番15外に新設予定です。届出上の新設日は2026年10月3日で、営業時間は24時間営業とされています。
店舗面積は1,669㎡、駐車場は52台、駐輪場は76台(うち原付4台)で届出されています。
チラシや求人などは、公開が確認でき次第、随時更新します。
食費や日用品をもっとお得に節約したい方へ。
ふるさと納税を活用した【おすすめ返礼品特集】もぜひご覧ください👇
✅ 食費・日用品にかかる支出を、実質2〜3万円以上節約できるチャンスもあります!
👉 ふるさと納税おすすめ返礼品特集|食費・日用品で家計防衛もできる
よくある質問(FAQ)
Q. ラ・ムーのチラシはどこで確認できますか?
公式サイトに掲載される可能性があります。確認でき次第本記事にも掲載予定です。
Q. ラ・ムーにパクパク惣菜はありますか?
多くのラ・ムー店舗で導入されており、100円たこ焼きや198円弁当が提供される可能性があります。
Q. ラ・ムーで人気の商品はどれですか?
ラ・ムーでは100円たこ焼きや198円弁当をはじめ、冷凍食品やスイーツなど幅広い人気商品があります。詳しくはこちらの記事をご覧ください👇
👉 ラ・ムーのおすすめ商品まとめ もチェック
全国のラ・ムー(LAMU)、ディオ(DIO)新店舗情報
ラ・ムー|オープン予定・出店計画(2026年3月3日更新)
ラ・ムー 松原天美店 はいつからオープン? 大阪府松原市天美北エリアに新規オープン予定です。商業施設が集まる天美・河内松原エリアで注目される新店舗です。
ラ・ムー 敦賀店 のオープン予定はいつ? 福井県敦賀市衣掛町エリアに2026年5月、新規オープン予定です。衣掛町エリア・敦賀市で低価格商品への期待が高まっています。
ラ・ムー 飯塚花瀬店 はいつオープン? 福岡県飯塚市花瀬エリアに2026年5月、新規オープン予定です!筑豊エリア・飯塚市でも注目されています。
ラ・ムー 門真店 はいつオープン? 大阪府門真市大池町エリアに2026年夏ごろ、新規オープン予定です!守口・寝屋川エリアにも近く、府内でも注目の新店舗です。
ラ・ムー 下関山の田店 のオープンは? 山口県下関市山の田北町エリアに「ラ・ムー 下関山の田店」が2026年8月に新規オープン予定です。
ラ・ムー 富山北店 が富山市中田にオープン予定!富山県内では「ラ・ムー 高岡東店」に続く2店舗目の出店となり、北陸エリアでの存在感がさらに高まっています。
スポンサーリンク
筆者プロフィール|ロピア・ラ・ムー・コストコなど新店舗発見が好き
当サイト「豊かに自由に」では、全国の新店舗や商業施設の開発計画を公的資料や現地調査をもとに調べ、わかりやすく発信しています。
筆者はこれまでに「ロピア」「ラ・ムー」「イオン」「コストコ」「トライアル」「ゲンキー」「生鮮市場TOP」「ラーメン山岡家」など、全国100件以上の新店舗や商業施設の計画案件を追跡・分析。
一次情報に基づいた正確な記事を通じて、全国の読者に最新情報をわかりやすく届けています。
運営者情報はこちら


